在这个快节奏的时代,零食已经成为我们生活中不可或缺的一部分,它不仅仅是味蕾的享受,更是精神的小憩站。为引导学生深入理解零食店铺的价格奥秘,促进学生理论学习与社会实践相结合,11月,重庆移通学院通识教学部《生活中的经济学》课程组教师王亚娟、张爱春、谭亚、徐逸楠、王雪源、周俊、冯丹、廖云星、罗一瑛分批次带领学生们对校园周边不同零食店铺的零食价格、销量、营收等经济信息进行调研。

调研初衷:源于生活的细微观察
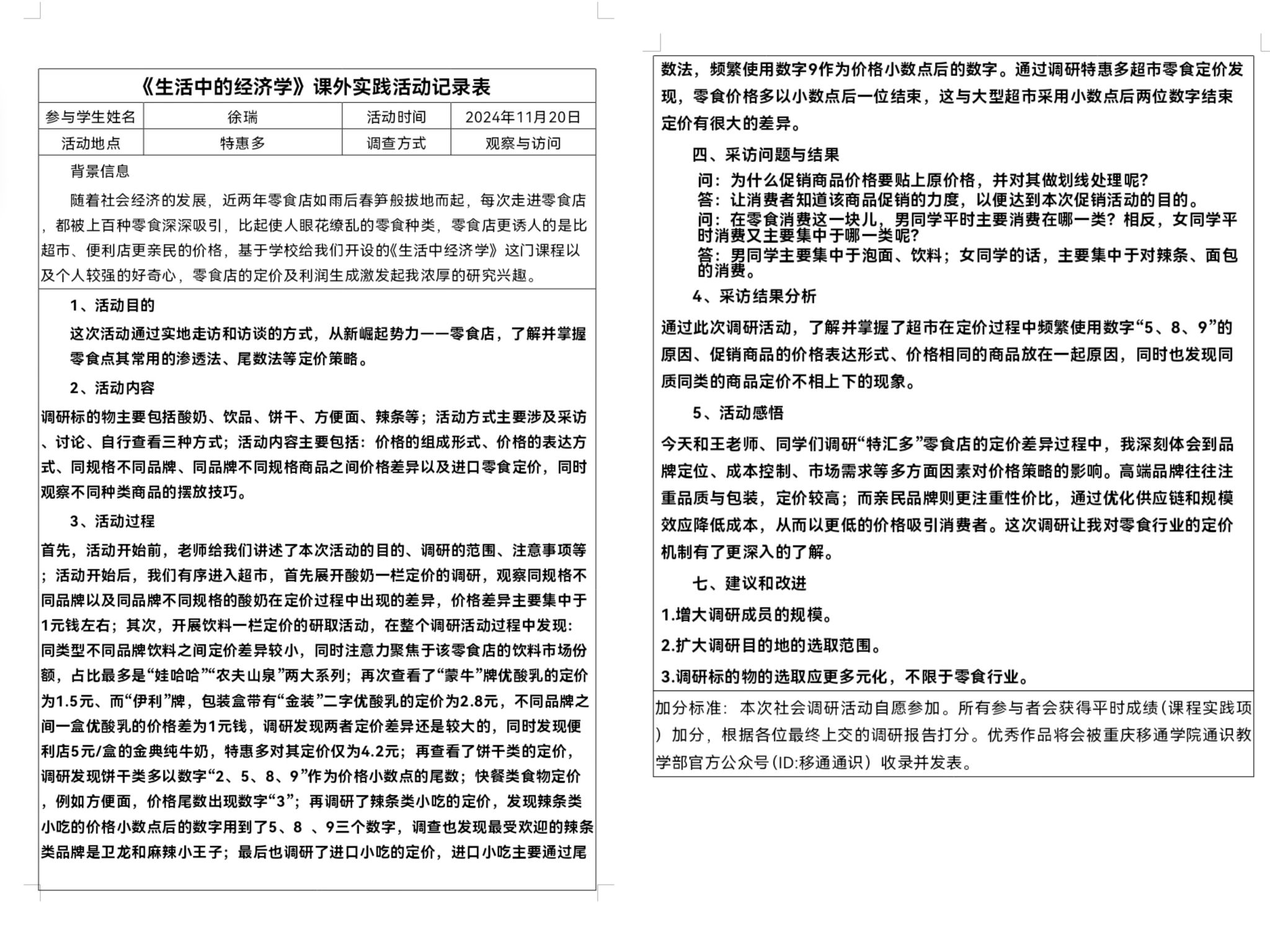
在我们日常的学习生活中,不难发现,每当课间休息或放学后,校园周边的零食店铺总是人头攒动,学生们纷纷涌入,挑选着自己心仪的零食。对于在校学生而言,零食还是学习之余的最佳伴侣。然而,在享受美味的同时,你是否曾经好奇过,学校周边的零食店铺里,那些琳琅满目的零食究竟价格几何?它们的价格又是否公道呢?是否觉得有些店铺的价格偏高,而有些则相对亲民?带着这些疑问,《生活中的经济学》课程组的老师们带领学生开展一次关于学校周围零食店铺零食价格的调研活动,旨在通过实地考察和数据分析,为师生们提供一份详细的零食价格指南,帮助他们更好地做出消费选择。
调研准备:精心策划,分工明确
为了确保调研活动的顺利进行,实践小组在前期进行了充分的准备。他们首先确定了调研的目标店铺,包括学校周边的几家大型连锁零食店、小型便利店以及特色零食店等,涵盖了不同规模和类型的店铺。接着,各个小组成员进行了明确的分工,有的负责价格采集,有的负责拍摄商品图片,还有的负责整理数据和撰写调研报告。此外,他们还制定了详细的调研计划和时间表,确保每个环节都能有条不紊地进行。

调研过程:实地考察,数据说话
调研活动正式开始后,商贸实践小组的成员们带着笔记本、相机和满腔的热情,走进了校园周边的零食店铺。他们逐一记录下每种零食的价格,并拍摄了商品图片以便后续比对和分析。在调研过程中,他们还特别注意了店铺的促销活动、会员优惠以及价格变动等情况,确保数据的准确性和全面性。
在调研过程中,小组成员们发现了一些有趣的现象。比如,有些店铺的零食价格确实相对较高,但它们的商品种类更加丰富,且包装更加精美;而有些店铺则主打性价比,价格相对较低,但商品种类相对较少。此外,不同店铺之间的促销活动也存在较大差异,有的店铺经常推出会员折扣、积分兑换等优惠活动,而有的则相对较少。

调研结果:价格差异明显,性价比是关键
通过对调研数据的分析,实践小组得出了以下结论:首先,不同店铺之间,同类零食的价格差异较大。这主要源于店铺的运营成本、进货渠道以及销售策略等因素。因此,在选择零食店铺时,师生们需要仔细比较不同店铺的价格和商品种类,选择性价比最高的店铺进行购买。其次,为了吸引顾客,大部分零食店铺都会定期推出各种促销活动。这些活动通常包括会员折扣、积分兑换、特价商品等。因此,在购买零食时,师生们可以关注店铺的促销活动信息,以便在合适的时间以更低的价格购买到心仪的商品。最后,在调研过程中,小组成员们发现消费者对零食的偏好呈现出多样化的趋势。有的学生喜欢购买方便携带的薯片、饼干等零食;有的学生则更喜欢购买水果干、坚果等健康零食;还有的学生则对进口零食情有独钟。因此,在选择零食店铺时,师生们需要根据自己的口味偏好和营养需求进行选择。
调研启示:优化选择,理性消费
通过这次调研活动,商贸实践小组不仅了解了学校周围零食店铺的零食价格情况,还得出了一些有益的启示:在选择零食店铺时,师生们需要综合考虑价格、商品种类、促销活动等因素,选择性价比最高的店铺进行购买;在购买零食时,师生们需要保持理性消费的态度,不要因为价格低或促销力度大就盲目购买大量零食,而是要根据自己的实际需求和经济状况进行合理消费;为了确保零食市场的健康发展,相关部门需要加强对零食店铺的监管力度。
通过本次调研活动,我们不仅了解了学校周围零食店铺的零食价格情况,还收获了关于优化选择和理性消费的有益启示。零食作为我们生活中的一部分,它应该成为我们美好生活的点缀,而不是负担。因此,我们在选择零食时应该更加明智和理性,让零食成为我们学习生活中的一道亮丽风景线!

学生感悟
在零食折扣店的运营中,定价策略起着至关重要的作用。有些零食折扣店采取成本加成定价法,这种方法基于产品的采购成本,加上运输、仓储等成本,再加上期望的利润,来确定最终的销售价格。与众多零食厂商建立长期采购合作,进货量的优势大大使得进货成本大幅降低。同时也省去了中间环节,避免中间商赚取差价,把这部分实惠直接传递给消费者。一些零食折扣店会参考竞争对手的价格来制定自己的价格,如果竞争对手的价格较低,他们可能会稍微降低自己的价格以吸引更多的顾客。一些零食折扣店会根据所在地区和消费群体的消费能力来调整价格,先明确自己的主要目标顾客群体,面对学生群体考虑到的就是学生的零花钱有限,会根据学生的普遍消费能力来定价。
——2024级电子信息工程专升本6班 刘豪杰
通过这次《生活中的经济学》的社会调研活动,我真实感受到书本中的经济学在生活中有迹可循。在实地考察中,我看到了某品牌的牛奶不同卖方的价格差异,让我认识到产品的定价差异不同是由多种因素影响,比如商家控制成本最小化,消费者对该品牌的需求,当地的竞争市场,政策对商品的价格调控等等。通过和不同商家沟通了解到他们的不易,也了解他们所面临的困境,这让我深刻认识到自己学好经济学的重要性,用自己的专业知识帮助他们。
——2023级市场营销专升本1班 张垟
通过本次调研活动,我更深刻的了解到书本中的经济并不仅仅存在于金融大厦、厚重书本里的抽象数据与概念里,经济学亦存在于生活的方方面面。就简单以书院旁边的商铺与学校外特惠多超市中的优酸乳价格为例子,书院商铺标价为3元,特惠多超市标价为1.5元,为何两者价格相差两倍呢?因为消费者消费需求是有时效性的,书院店铺就是为了来往学院路口学生服务的,学生也愿意以贵1.5元的价格选择它,而不是花费30分钟去校外来回跑一趟,所以就近的商铺是最佳选择,且消费需求对于目标客户来说很强烈。
——2022级英语12班 刘俊材
图文:周俊
初审:黄延果
(通识教学部供稿)